und ich vermisse es doch, Neutrallicht nicht TÜV-relevant
- Heiko_F_aus_D
- Spezialist

- Beiträge: 221
- Registriert: 8. Jul 2014, 15:58
- Wohnort: Duderstadt
Re: und ich vermisse es doch, Neutrallicht nicht TÜV-relevan
Was mir eben so einfällt, der erste Test bei einer nicht leuchtenden Neutrallampe :
Motor läuft -- in Neutral schalten (Lampe leuchtet natürlich nicht)-- Seitenständer ausklappen =
Motor geht aus = Neutralschalter baumelt lose im Motor
Motor bleibt an = Cockpitlampe defekt
Richtig? Oder hab ich da jetzt nen Denkfehler
Gruß
Heiko
Motor läuft -- in Neutral schalten (Lampe leuchtet natürlich nicht)-- Seitenständer ausklappen =
Motor geht aus = Neutralschalter baumelt lose im Motor
Motor bleibt an = Cockpitlampe defekt
Richtig? Oder hab ich da jetzt nen Denkfehler
Gruß
Heiko
--Alle Rechtschreibfehler sind gewollt und dienen der allgemeinen Unterhaltung--
Re: und ich vermisse es doch, Neutrallicht nicht TÜV-relevan
MahlzeitSilberschnell hat geschrieben:Also die Werkstatt hat das ja gecheckt..bin doch etwas verwundert, dass die keine Gefahr darin gesehen haben, aber das Modell ist ja nicht mehr aktuell und es gibt 1000 neue dafür.. Gut, dass es ein Forum für das Motorrad gibt..
Nochmal kurz nachgedacht: Wenn ich den Kupplungsdeckel abschraube, müsste ich doch sehen, was mir dem Schalter los ist bzw. ob er lose rumhängt, auch könnte ich dann ohne großen Aufwand die möglichen losen Schrauen/Teile rausholen und so die Hauptgefahr beseitigen. Sollte der Schalter tatsächlich herumbaumel, könnte ich den doch einfach abknipsen.... sehe ich das richtig so ???
Wenn du den Kupplungsdeckel abnimmst, wirst du schon sehen können, ob der Schalter noch in Position ist. Alle Teile wirst du ohne Ausbau der Kupplung nicht ausgebaut bekommen. Eine Befestigungsschraube des Schalters sitzt hinter der Kupplung.
Ein ausgebauter Schalter hat grundsätzlich keine Auswirkungen auf den Betrieb. Das einzigste wäre, dass der Motor bei ausgeklapptem Seitenständer nicht gestartet werden kann, egal ob im Leerlauf oder mit eingelegtem Gang.
Eine Schematik über dieses System kommt etwas später.
Bestgruß
Vaty
Re: und ich vermisse es doch, Neutrallicht nicht TÜV-relevan
MahlzeitHeiko_F_aus_D hat geschrieben:Was mir eben so einfällt, der erste Test bei einer nicht leuchtenden Neutrallampe :
Motor läuft -- in Neutral schalten (Lampe leuchtet natürlich nicht)-- Seitenständer ausklappen =
Motor geht aus = Neutralschalter baumelt lose im Motor
Motor bleibt an = Cockpitlampe defekt
Richtig? Oder hab ich da jetzt nen Denkfehler
Gruß
Heiko
grundsätzlich hast du recht - nur müsste es heißen:
Motor geht aus = Neutralschalter baumelt lose im Motor oder der Schalter ist defekt.
Bestgruß
Vaty
Re: und ich vermisse es doch, Neutrallicht nicht TÜV-relevan
... und nochmals Mahlzeit
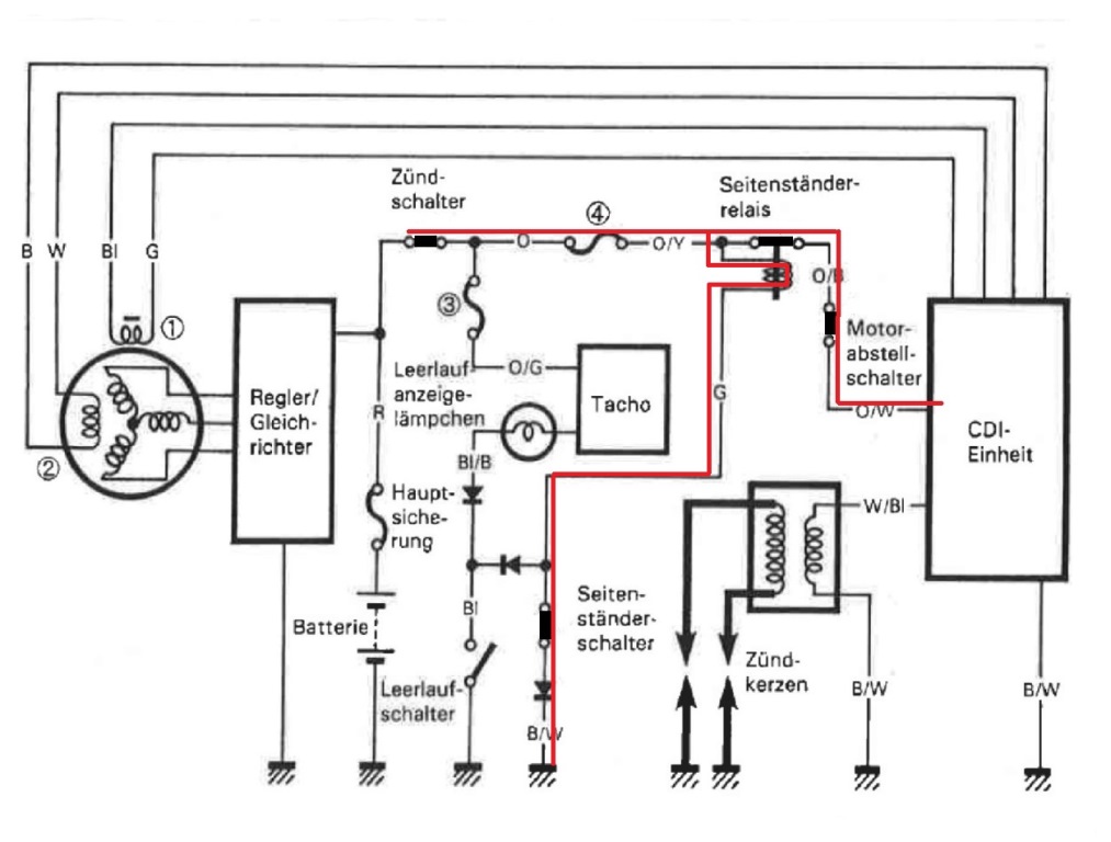
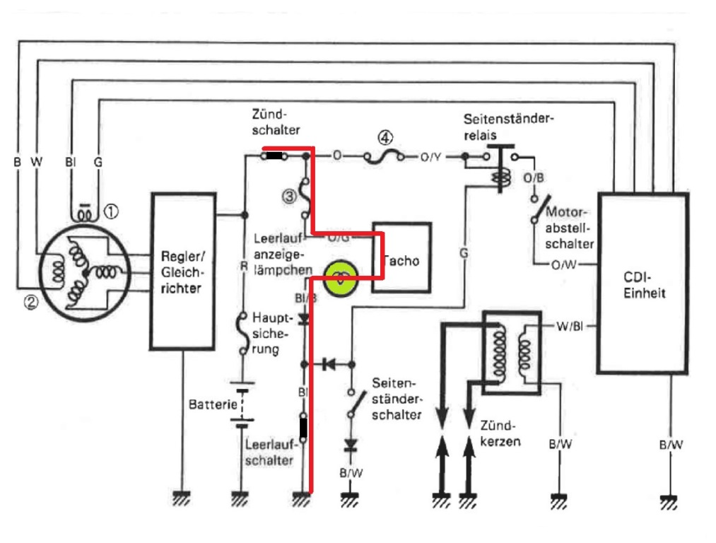
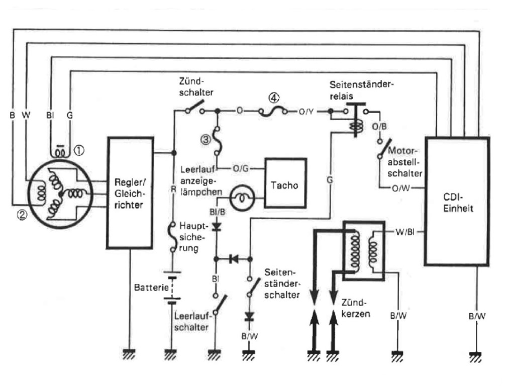
Ich habe mal im Bucheli gestöbert und habe ein paar Schematiken zusammen gestellt.
Das ist die Grundstellung, also alle Schalter offen.
In diesem Zustand ist die Zündung an und der Leerlaufschalter geschlossen, also kein Gang eingelegt. Das grüne Kontrollämpchen leuchtet.
Leuchtet die Kontrolleuchte bei dieser Einstellung nicht, kommen nur folgende Fehler in frage:
1. Sicherung 3 ist durch
2. Kontrolleuchte defekt
3. Leerlaufschalter defekt, oder lose
4. Eine Diode hat sich verabschiedet
5. Problematische Steckverbindung, Kabelbruch oder Kontaktproblem im Tacho
und der Zustand bei Fahrbetrieb. Der Seitenständer ist eingeklappt, der Seitenständerschalter ist geschlossen, das Seitenständerrelais ist aktiviert und die CDI bekommt Strom.
Sobald dieser Kreis unterbrochen wird, z.B. Seitenständer raus, fällt das Seitenständerrelais ab und die CDI bekommt keinen Strom. Resultat: Motor ist aus.
Nun zur Fehlereinkreisung wenn die grüne Kontrolleuchte nicht geht:
1. Steckerverbindung des Leerlaufschalters öffnen
2. Leerlaufschalter auf Durchgang messen (Leerlauf sollte geschaltet sein).
Falls kein Durchgang ist der Schalter defekt oder nicht mehr in Position
3. Einen Kontakt zur Masse des blauen Kabels (Kabelbaumseitig) herstellen. Die grüne Kontrolleuchte sollte bei eingeschalterer Zündung leuchten.
Falls nicht, liegt der Fehler an der Lampe, an der Diode, am Kabelbaum oder an Kontaktproblemen im Tacho oder an der Sicherung 3
Bestgruß
Vaty
Ich habe mal im Bucheli gestöbert und habe ein paar Schematiken zusammen gestellt.
Das ist die Grundstellung, also alle Schalter offen.
In diesem Zustand ist die Zündung an und der Leerlaufschalter geschlossen, also kein Gang eingelegt. Das grüne Kontrollämpchen leuchtet.
Leuchtet die Kontrolleuchte bei dieser Einstellung nicht, kommen nur folgende Fehler in frage:
1. Sicherung 3 ist durch
2. Kontrolleuchte defekt
3. Leerlaufschalter defekt, oder lose
4. Eine Diode hat sich verabschiedet
5. Problematische Steckverbindung, Kabelbruch oder Kontaktproblem im Tacho
und der Zustand bei Fahrbetrieb. Der Seitenständer ist eingeklappt, der Seitenständerschalter ist geschlossen, das Seitenständerrelais ist aktiviert und die CDI bekommt Strom.
Sobald dieser Kreis unterbrochen wird, z.B. Seitenständer raus, fällt das Seitenständerrelais ab und die CDI bekommt keinen Strom. Resultat: Motor ist aus.
Nun zur Fehlereinkreisung wenn die grüne Kontrolleuchte nicht geht:
1. Steckerverbindung des Leerlaufschalters öffnen
2. Leerlaufschalter auf Durchgang messen (Leerlauf sollte geschaltet sein).
Falls kein Durchgang ist der Schalter defekt oder nicht mehr in Position
3. Einen Kontakt zur Masse des blauen Kabels (Kabelbaumseitig) herstellen. Die grüne Kontrolleuchte sollte bei eingeschalterer Zündung leuchten.
Falls nicht, liegt der Fehler an der Lampe, an der Diode, am Kabelbaum oder an Kontaktproblemen im Tacho oder an der Sicherung 3
Bestgruß
Vaty
-
Gelöschter Benutzer 1749
Re: und ich vermisse es doch, Neutrallicht nicht TÜV-relevan
Das ist vielleicht ein dämliche Defekt, ich trau mich jetzt schon gar nicht mehr Gas zu geben.
Hatte die Hoffnung, dass ich um die Reperatur noch mal rumkomme, da nur wegen dem Neutrallicht ich es nicht brauche.
Ich habe zwar eine Rep. Anleitung, aber die Action, dass die ganze Kupplung raus muss, trau ich mir nicht zu, zumal
es auch so aussieht, als ob man Spezialwerkzeuk wie Drehmomentschlüssel etc. braucht.
Werde die Maschine nächst Woche noch mal in die Werkstatt bringen, als vorbeugende Maßnahme für alles was mit dem
Schalter bzw. losen Schraubem im Motorraum noch kommen wird, habe ich mir eine Ölablass-Schraube mit Maget bestellt.
Hatte die Hoffnung, dass ich um die Reperatur noch mal rumkomme, da nur wegen dem Neutrallicht ich es nicht brauche.
Ich habe zwar eine Rep. Anleitung, aber die Action, dass die ganze Kupplung raus muss, trau ich mir nicht zu, zumal
es auch so aussieht, als ob man Spezialwerkzeuk wie Drehmomentschlüssel etc. braucht.
Werde die Maschine nächst Woche noch mal in die Werkstatt bringen, als vorbeugende Maßnahme für alles was mit dem
Schalter bzw. losen Schraubem im Motorraum noch kommen wird, habe ich mir eine Ölablass-Schraube mit Maget bestellt.
Re: und ich vermisse es doch, Neutrallicht nicht TÜV-relevan
kannst du denn bei ausgeklapptem seitenständer im leerlauf starten?
-
Gelöschter Benutzer 1749
Re: und ich vermisse es doch, Neutrallicht nicht TÜV-relevan
Start negativ .. bzw. Maschine läuft, Seitenständer raus, Maschine aus
Re: und ich vermisse es doch, Neutrallicht nicht TÜV-relevan
Mahlzeit 
dann scheint es tatsächlich der Leerlaufschalter zu sein
Die Vorgehensweise scheint dir ja klar zu sein.
Bestgruß
Vaty
dann scheint es tatsächlich der Leerlaufschalter zu sein
Die Vorgehensweise scheint dir ja klar zu sein.
Bestgruß
Vaty
- Heiko_F_aus_D
- Spezialist

- Beiträge: 221
- Registriert: 8. Jul 2014, 15:58
- Wohnort: Duderstadt
Re: und ich vermisse es doch, Neutrallicht nicht TÜV-relevan
Das müsste grundsätzlich Funktionieren, da man beim Starten (zumindest bei meiner XF) die Kupplung ziehen muss und es in dem Moment egal ist, ob ein Gang eingelegt ist oder in Neutral.wbdz14 hat geschrieben:kannst du denn bei ausgeklapptem seitenständer im leerlauf starten?
Beim lösen der Kupplung und eingelegtem Gang oder defekten / gelösten Neutralschalter geht der Motor aus.
Gruß
Heiko
--Alle Rechtschreibfehler sind gewollt und dienen der allgemeinen Unterhaltung--
Re: und ich vermisse es doch, Neutrallicht nicht TÜV-relevan
Nein, das funktioniert nicht, zumindest in meienr Erinnerung... Die XF macht bei eingelegtem Gang und ausgeklapptem Ständer keinen Mucks...
MfG
MfG
-
Katana_1963
- Profi

- Beiträge: 90
- Registriert: 23. Okt 2013, 07:33
- Wohnort: Immenhausen
Re: und ich vermisse es doch, Neutrallicht nicht TÜV-relevan
... hast schon mal das Prinzip verstanden, aber keine Angst vor der Kupplung.
Das was Du löst und abbaust einfach in umgekehrter Reihenfolge wieder einbauen und festziehen.
Wenn Du etwas Gefühl für das Festschrauben hast ist das Drehmoment bei der Kupplung auch kein Problem.
Nur vorher eine neue Dichtung für den Motorseitendeckel besorgen und die Dichtflächen ordentlich sauber machen (Dichtflächen nicht mit Schleifpapier rund/uneben machen).
Karsten
Das was Du löst und abbaust einfach in umgekehrter Reihenfolge wieder einbauen und festziehen.
Wenn Du etwas Gefühl für das Festschrauben hast ist das Drehmoment bei der Kupplung auch kein Problem.
Nur vorher eine neue Dichtung für den Motorseitendeckel besorgen und die Dichtflächen ordentlich sauber machen (Dichtflächen nicht mit Schleifpapier rund/uneben machen).
Karsten
Mopeds:
1979-1982 Suzuki TS 50 mit 80er Zylinder
1982-1984 Suzuki DR 500 s
1984-1988 Suzuki GS 550 E
1988-heute Suzuki GSX 1100 S (Katana)
2013-heute Suzuki XF 650 '97
2014-heute Suzuki XF 650 '00
1979-1982 Suzuki TS 50 mit 80er Zylinder
1982-1984 Suzuki DR 500 s
1984-1988 Suzuki GS 550 E
1988-heute Suzuki GSX 1100 S (Katana)
2013-heute Suzuki XF 650 '97
2014-heute Suzuki XF 650 '00
- Heiko_F_aus_D
- Spezialist

- Beiträge: 221
- Registriert: 8. Jul 2014, 15:58
- Wohnort: Duderstadt
Re: und ich vermisse es doch, Neutrallicht nicht TÜV-relevan
@Isegrim
Jetzt wo Du es sagst, bin ich mir auch nicht mehr sicher
Sollte ich mich Irren, nehm ich alles zurück, und behaupte das Gegenteil!
Werde das bei Gelegenheit mal testen.
Gruß
Heiko
Jetzt wo Du es sagst, bin ich mir auch nicht mehr sicher
Sollte ich mich Irren, nehm ich alles zurück, und behaupte das Gegenteil!
Werde das bei Gelegenheit mal testen.
Gruß
Heiko
--Alle Rechtschreibfehler sind gewollt und dienen der allgemeinen Unterhaltung--
-
Gelöschter Benutzer 1749
Re: und ich vermisse es doch, Neutrallicht nicht TÜV-relevan
Bekommt man denn den Kupplungskorb komplett einfach so abgeschraubt ? Muss man den nicht mit Spezialwerkzeug irgendwie fixieren, weil er sich mitdreht ?
Hätte schon Lust die Herausforderung anzunehmen
Hätte schon Lust die Herausforderung anzunehmen
Re: und ich vermisse es doch, Neutrallicht nicht TÜV-relevan
Das Spezialwerkzeug nennt sich hier "Putzlumpen". Einfach mit einklemmen, funktioniert prima.
Die ganze Operation ist kein Hexenwerk. Das ist auch für einen Anfänger schaffbar, empfehlen würde ich dir aber, noch einen Freund oder Bekannten dazu einzuladen, der schonmal einen Motor angefasst hat und mit dir nach der Geschichte den Kasten Bier leeren kann.
Grüße,
Dirk
Die ganze Operation ist kein Hexenwerk. Das ist auch für einen Anfänger schaffbar, empfehlen würde ich dir aber, noch einen Freund oder Bekannten dazu einzuladen, der schonmal einen Motor angefasst hat und mit dir nach der Geschichte den Kasten Bier leeren kann.
Grüße,
Dirk
Schönste Freewind der Welt:
http://www.lucasmatic.de
http://www.lucasmatic.de
-
Gelöschter Benutzer 1749
Re: und ich vermisse es doch, Neutrallicht nicht TÜV-relevan
Also im Prinzip wäre die Reperatur es so ähnlich wie in diesem Video zu sehen, nur dass der gesamte Kupplungskorb noch raus muss.
https://www.youtube.com/watch?v=RuAcWkXGIyg
https://www.youtube.com/watch?v=RuAcWkXGIyg


